Em suma, este simples pré amplificador com 4558 stereo na saída (12v) tem um ganho de 20dB aproximadamente, ou seja, 10 vezes, com sensibilidade máxima de entrada de 500mVpp (flat), além de possuir controle de tonalidade de duas bandas, tipo baxandal, sendo estas graves e agudos, com também ±20dB aproximadamente de ganho e atenuação, com nível de entrada de até 250mVpp.
Similarmente: Pré-amplificador transistorizado com controle de tonalidade
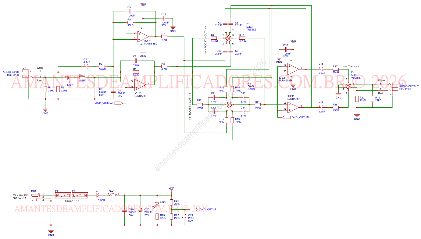
Equema pré amplificador com 4558 stereo caseiro (12V)

Inicialmente, este esquema pré amplificador com 4558 stereo possuí uma impedância de entrada e saída de 22k, pode trabalhar com tensão de alimentação de 5v a 18v DC, embora recomendamos utilizar 12V, e ganho de 10 vezes para pré-amplificação e controle de tonalidade. Assim, evita-se que a saída clipa o sinal, distorcendo-o, ao equalizar o sinal.
No entanto, é possível atingir até 20 vezes, sem equalização para utilizar com equipamentos que precisam de alta pré-amplificação como microfones e fones. Todavia, será necessário utilizar um adaptador/conector P10, dado que utilizamos um conector RCA fêmea, tanto na saída, quando na entrada, além de aumentar o resistor de impedância para 47k, no caso de microfones.
Especificações elétrica
| Faixa de tensão de alimentação | 5V a 18V DC |
| Tensão de alimentação recomendada | 12V DC |
| Impedância de entrada | 22k |
| Impedâcia de saída | 22k |
| Ganho de saída | 20dB (10 vezes) |
| Atenução máxima | -20dB |
| Reforço máximo | +20dB |
| Entrada de sinal máxima (sem equalização) | 500mVpp |
| Entrada de sinal recomendada (com equalização) | 250mVpp |
Confira: Projetos de amplificadores em PDF para montar
Layout PCB do pré amplificador com 4558 caseiro na saída




Veja abaixo uma imagens ilustrativa de como o pré amplificador caseiro 12v com 4558 na saída ficaria totalmente pronta:
Lista de componentes
| Nome | Valor | Descrição | Quantidade |
| U1 e U2 | RCJ-2233 | Conector RCA fêmea estéreo | 2 |
| IC1 e IC2 | 4558 | Amp. Operacional | 2 |
| P1, P2 e P31 | B50k | Potenciômetro duplo linear | 3 |
| DC1 | 2A | Jack Power P4 | 1 |
| FH1 e FH2 | 10A/250V | Clip porta fusível para pcb (5x20mm) | 2 |
| F1 | 500mA a 1A | Fusível de proteção vidro | 1 |
| SW1 | 2A | Interruptor (switch) on/off | 1 |
| D1 | 1N4005 | Diodo retificador | 1 |
| LED1 | 1,83v/20mA | Led difuso vermelho 5mm | 1 |
| R1, R2, R19 e R20 | 20k | Resistor de carbono | 4 |
| R3 e R4 | 5k6 | resistor de carbono | 2 |
| R5 e R6 | 56k | Resistor de carbono | 2 |
| R7 e R8 | 4R7 | Resistor de carbono | 2 |
| R9 e R10 | 4k7 | Resistor de carbono | 2 |
| R11 a R16 | 10k | Resistor de carbono | 6 |
| R17 e R18 | 150R | Resistor de carbono | 2 |
| R23 | 820R/0.5W | Resistor de carbono | 1 |
| R21 e R22 | 20k | Resistor de carbono | 2 |
| C1, C2, C15 e 16 | 4,7µf/50v | Capacitor eletrolítico | 4 |
| C3 e C4 | 560pf/50v | Capacitor cerâmico | 2 |
| C5 e C6 | 100pf/50v | Capacitor cerâmico | 2 |
| C7 a C10 | 2,2nf/50V | Capacitor de filme | 4 |
| C11 a C14 | 47nf/50V | Capacitor de filme | 4 |
| C17, C18 e C19 | 100nf/50v | Capacitor cerâmico | 3 |
| C20 | 220µf/25v | Capacitor eletrolítico | 1 |
| C21 | 2,2µf/50v | Capacitor eletrolítico | 1 |
- Utilize um potenciômetro duplo logaritmo para melhor percepção de volume. ↩︎
Download
Por fim, baixe o projeto em pdf do pré amplificador com 4558 stereo na saída grátis:
Ajude-nos a manter a chama da paixão por amplificadores acesa! Apoie-nos com uma doação:








