Em resumo, o TDA7297 é um duplo (estéreo) amplificador em ponte com potência de saída de até 15w por canal (total de 30w), com impedância de saída de 8 ohms. É possível ligar alto-falantes de 4 ohms, no entanto é recomendado alimentar o chip com tensão de 12V para não elevar o nível de distorção, consequentemente, mantendo a qualidade sonora.
Conteúdo:
- Esquema de ligação
- Temperatura de operação
- Tabela de características elétrica
- Tensão de alimentação x Potência de saída
- Layout placa de circuito impresso (PCB)
- Pinagem
- Datasheet (PDF download)
TDA7297 – Duplo amplificador em ponte de 15W em 8 ohms
Inicialmente, o TDA7297 é um amplificador de ponte dupla, ou seja, estéreo; especialmente projetado para aplicações em TV e rádio portátil com cd player (micro system), com ampla faixa de alimentação, sendo 6v a 18v. Não precisa de capacitor de filtragem (svr capacitor), nem de capacitor de boostrap (inicialização realimentada).
Além de não precisar de filtro para amortecer oscilações de alta frequência (boucherot cell), seu ganho é fixado internamente, tipicamente 32db, exigindo o mínimo de componentes externos. Ademais, conta com função mute e standy-by e proteção contra curto-circuito e sobrecarga térmica.
Por último, o chip tem 8 ohms de impedância de saída, sendo necessário ao menos 16V para chegar próximo da potência de 15W por canal. Contudo, é possível utilizar alto-falantes de 4 ohms, porém não se deve exceder a tensão além dos 14v, para evitar o aumento da distorção e principalmente a dissipação de potência máxima do chip.
Ademais, o TDA7297 pode ser substituído perfeitamente pelo chip TDA7266, embora sua potência seja a metade, ou seja um amplificador em ponte de 7W por canal, totalizando 14W (estéreo).
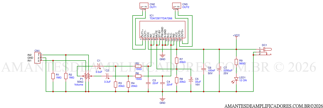
Esquema de ligação do TDA7297
O esquema do tda7297 mostrado abaixo é indicado para aplicação de baixo custo, dispensando o microprocessador/controlador para habilitar o ci no modo “play”.

Os terminais de St-by e mute são interligados e conectados à linha de alimentação por meio de um divisor de tensão externo (R1 e R2). O circuito integrado é ligado/desligado da linha de alimentação e o capacitor externo C4 serve para retardar a ultrapassagem dos limites de St-by e mute, evitando problemas de “Popping”.
Características
Antes de tudo, o ci tda7297 possuí uma resistência térmica da junção para o encapsulado (Rth j-case) típica de 1,4 e máxima 2 °C/W. Portanto, deve-se ficar atento quanto ao uso de um dissipador de calor e as suas especificações, especialmente se utilizar com alto-falantes de 4 ohms.
A tabela a seguir está descrita a faixa máxima absoluta de operação do ci tda7297, no qual não se deve exceder estes limites, pois certamente causará falhas na operação ou a sua inevitável queima.
| Símbolo | Parâmetro | Valor |
| Vs | Tensão de Alimentação | 20V |
| Io | Corrente de Pico de Saída (internamente limitada) | 2A |
| Ptot | Potêncial de dissipação total (Tcase = 70°C) | 33W |
| Top | Temperatura de operação | 0 a 70°C |
| Tsts, Tj | Temperatura de junção e armazenamento | -40 a 150°C |
Tabela de características elétricas (ambiente 25°C)
A tabela a seguir detalha as características elétricas do tda7297 sob as condições: (VCC = 16,5 V, RL = 8 Ω, f = 1 kHz, Tamb = 25 °C, a menos que especificado de outra forma).
| Símbolo | Parâmetro | Condição do teste | mín. | típico | máx. | Unidade |
| Vcc | Faixa de tensão | 6.5 | 12v | 18 | V | |
| Iq | Corrente quiescente total | Ri = ∞ | 50 | 65 | mA | |
| Vos | Tensão offset de saída | 120 | mV | |||
| Po | Potência de saída | THD = 10% | 13 | 15 | W | |
| THD | Distorção Harmônica Total | Po = 1W Po = 0.1 a 5W f= 100hz a 15khz | 0.1 | 0.3 1 | % | |
| SVR | Rejeição de Tensão de Alimentação | f = 100hz Vr = 0.5V | 40 | 56 | dB | |
| CT | Crosstalk | 46 | 60 | dB | ||
| Amute | Atenuação em mute | 60 | 80 | dB | ||
| Tw | Limite térmico | 150 | °C | |||
| Gv | Ganho de tensão em loop fechado | 31 | 32 | 33 | dB | |
| ∆Gv | Diferença de ganho (entre canais) | 0.5 | dB | |||
| Ri | Impedância de entrada | 25 | 30 | KΩ | ||
| VTmute | Limite mute | Vo = -30dB | 2.3 | 2.9 | 4.1 | V |
| VTst-by | Stand-by limite | 0.8 | 1.3 | 1.8 | V | |
| Ist-by | Corrente de stand-by V6=gnd | 100 | µA | |||
| En | Total de Tensão de ruído de saída | Curva A f=20hz a 20khz | 150 220 | 500 | µV |
Tensão x potência de saída

Ainda que o TDA7297 suporte uma tensão de alimentação de até 20V, é aconselhável não exceder a tensão do chip não mais que 18V. Da mesma forma, é recomendável alimentar o TDA7297 com 16,5v na utilização de alto-falantes de 8 ohms, afim de atingir a potência máxima de 15W.
Como já dito, embora o datasheet não especifique o desempenho do TDA7297 com alto-falantes de 4 ohms, caso utilize cargas de 4 ohms, é recomendável utilizar 12V, e principalmente não execer os 14V, caso utilize fontes ajustáveis que atingem 13,8V.
Enfim, não é necessário utilizar um pré-amplificador para acionar o ci. No entanto, caso deseja extrair o máximo dele, recomendamos utilizar um pré-amplificador com ganho de 2 vezes (2Vrms, normalmente), para pode atingir a potência máxima.
Confira: Circuito controle de tom ativo e estéreo com TL074 e fonte 12V
Uma vez que muitas placas decodificadores bluetooth pode não ser capazem de fornecer, logo seria necessário um refoçador de corrente (buffer) ou mesmo pré-amplificador. Além disso, com um pré-amplificador, é possivel incrementar um controle de tom, isto é, equalizador de graves e agudos, podendo tornar a experiência auditiva mais agradável.
Placa de circuito impresso
A seguir está o layout do desenho pcb sugerido pela ST para usar em aplicações simples do amplificador TDA7297. Logo após, está a lista de componentes para tal prática.

- IC1 = TDA7297
- R1 e R2 = 47kΩ
- C1 = 470µf
- C2 100nf
- C3 e C5 = 0,22µf
- C4 = 10µf
Em seguida, está descrita a pinagem do chip tda7297:

- 1 – OUT1+ = Saída positiva alto-falante 1
- 2 – OUT1- = Saída negativa alto-falante 1
- 3 – Vcc = Entrada de alimentação
- 4 – In1 = Entrada de sinal 1
- 5 – N.C. = Não conectado
- 6 – Mute
- 7 – Standy-By
- 8 – PW-GND = Aterramento da alimentação.
- 9 – S-GND = Aterramento do sinal.
- 10 – N.C. = Não conectado
- 11 – N.C. = Não conectado
- 12 – In2 = Entrada de sinal 2
- 13 – Vcc = Entrada de alimentação
- 14 – OUT2- = Saída negativa alto-falante 2
- 15 – OUT2+ = Saída positiva alto-falante 2
Por fim, caso tenha algum dúvida, deseja analisar mais profudamente o gráfico de distorção, por exemplo, baixe o datasheet do circuito integrado em pdf do tda7297.


